|
Гибридный УМЗЧ с новой схемотехникой.
|
|
| VK | Дата: Понедельник, 06.10.2025, 18:20 | Сообщение # 106 |
Группа: Модераторы
Сообщений: 10330
Статус: Offline
Страна: Германия
|
И я принимаю то что натворил в полной мере. Хотелось бы сперва устаканить бабочку в обычном НЧ, ну а дальше пожалуй и не возникло бы нарощенных проблем с ЭМОС. Я же не шучу мотор 4М для акустики был и раньше без нас замечен, только вот у авторов проекта чего то не хватило и их катушки все в этом скалярном поле 4М просто обыкновенно горели. С бабочкой этой проблемы нет и есть параметры что говорят - это самый сильный мотор используй его! А выходжит нет - не поняли его как надо. Обидно. Смайлики так и не работают, курсор не остаётся на месте где сажается смайлик.
|
|
|
|
|
| КоАП | Дата: Вторник, 07.10.2025, 14:41 | Сообщение # 107 |
Группа: Проверенные
Сообщений: 243
Статус: Offline
Страна: Российская Федерация
Город: Костромская деревня
|
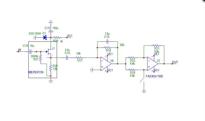
Продолжение поста 99. Купил несколько микрофонных капсюлей CZN-15E диаметром 10мм (меньше не рекомендуется). Отобрал пару по близкому сопротивлению между выводами. Затем сделал рекомендуемую доработку путем перерезания перемычки соединяющей исток встроенного полевика с корпусом (на фото с загнутым выводом) и в этот разрыв впаял резистор сопротивлением 7,5кОм. Доработанные капсюли приклеил вблизи каждой звуковой катушки к алюминиевой пластине их цилиндрической поверхностью. Использовал 88-й клей. С помощью тонкого гибкого кабеля от наушников соединил капсюли по трехпроводной схеме с микрофонным предусилителем с единичным усилением и переключателем фазы (схема). Так-как у меня уже была готовая плата от Nota Bene для пьезодатчика, то решил адаптировать ее под микрофонный датчик. Изменял практически всю схему и не один раз, а в итоге получилось что-то очень похожее на опубликованную в Радиохобби №1, 2007г. стр.13 (скрин). Кроме схемы из Радиохобби можно, наверное, использовать и последние схемы Андрея Орлова, но они только для аналоговых усилителей. Мне же хотелось оставить свой Д-класс. Очень важно выбрать хороший микрофонный капсюль с нижней частотой среза АЧХ не выше 20-30Гц. Нежелательно пытаться расширить НЧ микрофона за счет увеличения усиления в предусилителе- это только ускорит наступление возбуда на инфранизких частотах. Чтобы получить максимальную глубину ЭАОС необходимо скорректировать входной сигнал под частоту среза микрофона на НЧ, иначе появятся мощные искаженные колебания панели на частотах ниже диапазона действия ЭАОС. Входной сигнал так-же желательно усилить как минимум на глубину ЭАОС, чтобы не потерять выходную мощность, если нет хорошего запаса по громкости. Хорошо настроенная ЭАОС позволяет воспроизвести очень чистые, точные и богатые нюансами НЧ. Лет этак дцать назад делал ЭМОС на 75ГДН с пьезодатчиком, но тогда мне не понравилась очень сильная зажатость НЧ из-за чрезмерного контроля звуковой катушки усилителем. Сейчас никакой зажатости не чувствую все звучит очень натурально и динамично. К сожалению, скрин страницы из Радиохобби не вошел из-за превышения обьема.
С уважением, Александр.
Сообщение отредактировал КоАП - Вторник, 07.10.2025, 14:51 |
|
|
|
|
| alpetr2003 | Дата: Вторник, 07.10.2025, 15:01 | Сообщение # 108 |
Группа: Модераторы
Сообщений: 4362
Статус: Offline
Страна: Российская Федерация
Город: Краснодар/Люберцы
|
Цитата КоАП (  ) К сожалению, скрин страницы из Радиохобби не вошел из-за превышения обьема. Его легко сжать до любого размера с помощью Faststone https://www.faststone.org/
Алексей
|
|
|
|
|
| КоАП | Дата: Вторник, 07.10.2025, 17:25 | Сообщение # 109 |
Группа: Проверенные
Сообщений: 243
Статус: Offline
Страна: Российская Федерация
Город: Костромская деревня
|
Цитата alpetr2003 (  ) Его легко сжать до любого размера с помощью Faststone Алексей, спасибо за хорошую программку.
С уважением, Александр.
Сообщение отредактировал КоАП - Вторник, 07.10.2025, 17:27 |
|
|
|
|
| Kamil | Дата: Пятница, 10.10.2025, 14:47 | Сообщение # 110 |
|
Группа: Проверенные
Сообщений: 389
Статус: Offline
Страна: Российская Федерация
Город: Йошкар-Ола
|
Александр приветствую. Есть несколько вопросов:
Цитата КоАП (  ) Кроме схемы из Радиохобби можно, наверное, использовать и последние схемы Андрея Орлова, но они только для аналоговых усилителей. Мне же хотелось оставить свой Д-класс. 1.В чём разница? В обеих случаях вход аналоговый.
Цитата КоАП (  ) Очень важно выбрать хороший микрофонный капсюль с нижней частотой среза АЧХ не выше 20-30Гц 2.Каким образом подбирается микрофон по нижнему порогу? По ходу трудовой деятельности этих микрофонов предостаточно нужен выбор. Цитата КоАП (  ) С помощью тонкого гибкого кабеля от наушников соединил капсюли по трехпроводной схеме с микрофонным предусилителем с единичным усилением и переключателем фазы (схема). 3. В смысле их (капсюлей) два? Как формируется сигнал для ус-ля сабвуфера?
Камиль.
|
|
|
|
|
| КоАП | Дата: Суббота, 11.10.2025, 07:00 | Сообщение # 111 |
Группа: Проверенные
Сообщений: 243
Статус: Offline
Страна: Российская Федерация
Город: Костромская деревня
|
Камилю. 1. Если посмотреть схемы Орлова, то видно, что он использует ООС самого усилителя для формирования требуемой АЧХ. Как это сделать в Д-классе я не знаю т.к не знаком с их схемотехникой- использую готовый китайский. 2.Чем ниже работает микрофон, тем ниже можно опустить и входной сигнал. 3.У меня два привода на одну панель, поэтому и два микрофона, их сигналы суммируются на входе предусилителя.
С уважением, Александр.
Сообщение отредактировал КоАП - Суббота, 11.10.2025, 07:04 |
|
|
|
|
| Kamil | Дата: Суббота, 11.10.2025, 15:56 | Сообщение # 112 |
|
Группа: Проверенные
Сообщений: 389
Статус: Offline
Страна: Российская Федерация
Город: Йошкар-Ола
|
Спасибо за разъяснения.
Камиль.
|
|
|
|
|
| КоАП | Дата: Четверг, 27.11.2025, 16:29 | Сообщение # 113 |
Группа: Проверенные
Сообщений: 243
Статус: Offline
Страна: Российская Федерация
Город: Костромская деревня
|
Цитата КоАП (  ) Орлов нашел где-то в западных источниках две хорошие идеи использования микрофонов в качестве датчика ОС, первая: они установили микрофон не перед, а непосредственно на диффузор динамика "летающий микрофон", тем самым существенно снизив время запаздывания сигнала ОС. Вторая идея заключается в устранении работы "летающего микрофона" акселерометром за счет инерционных колебаний его мембраны. Для этого микрофон крепится на диффузор так, чтобы его мембрана была перпендикулярна диффузору. https://patents.google.com/patent/EP0171065A2/de?oq=EP0171065A2 Нашел такой вот европатент.
С уважением, Александр.
|
|
|
|
|